Export Image
Export Code

Narcissist vs. Empath Diagram

Curran Kelleher

0 views in last 90 days
Last edited Aug 11, 2025
Created on Aug 11, 2025

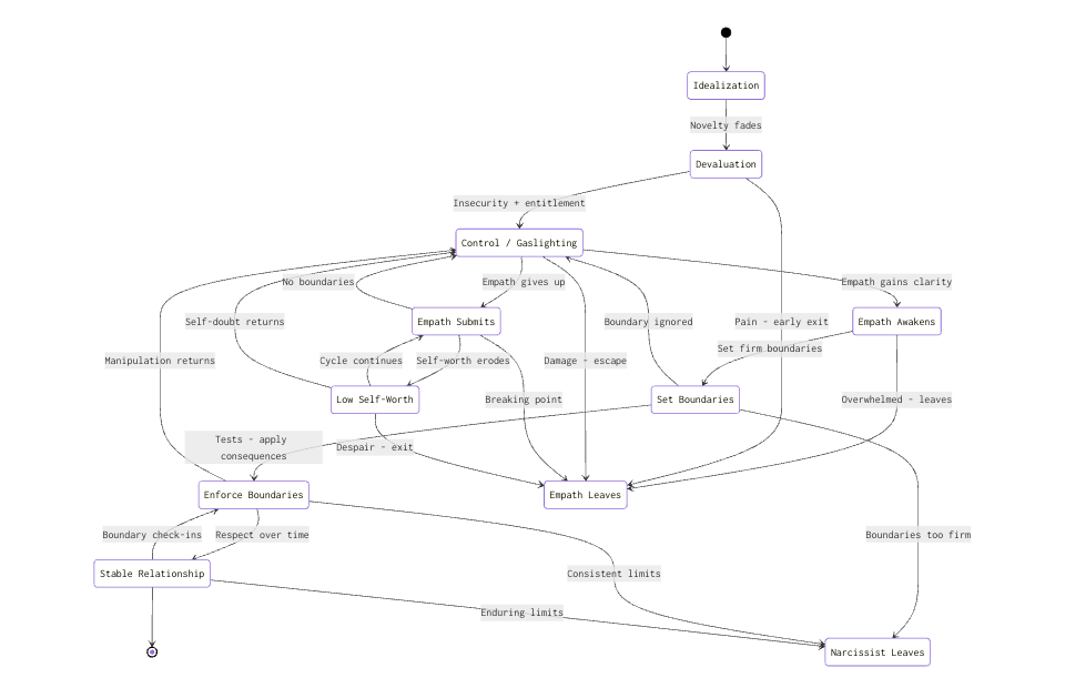
Empath–Narcissist Interaction Cycle (Narcissist Stays)

This Mermaid state diagram models the interaction sequence in relationships involving an empath and a narcissist, specifically focusing on the path where the narcissist stays in the relationship and adjusts to the empath's boundaries.

Stages

  1. Idealization → charm and intense validation
  2. Devaluation → criticism and coldness as novelty fades
  3. Control / Gaslighting → manipulation to retain dominance
  4. Empath Awakens → pattern recognition and clarity
  5. Set Boundaries → establishing firm, non-negotiable limits
  6. Enforce Boundaries → applying consequences when boundaries are violated
  7. Stable Relationship → ongoing respect for boundaries and healthy coexistence

Key Characteristics

  • The empath recognizes the manipulation pattern and awakens to the reality of the situation
  • The empath establishes and consistently enforces healthy boundaries
  • The narcissist chooses to remain in the relationship and adapt to these limits
  • The relationship stabilizes with the empath maintaining their integrity and the narcissist respecting the boundaries
  • Ongoing boundary maintenance prevents regression back to manipulative behaviors

Additional Features

The diagram includes:

  • Regression paths showing how manipulation might resurface, leading back to Control stage
  • Maintenance loop between Stable and Enforce Boundaries for ongoing boundary check-ins
  • Separation paths showing how an empath may still choose to exit at various stages

Run

Open index.html in a browser. The page loads diagram.mermaid and renders it with Mermaid.

MIT Licensed