Resources
Contact
Pricing
🇺🇸EN
Log in

Forks of Mermaid Starter

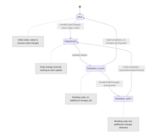
VizHub Runtime State Machine Diagram

VizHub Runtime State Machine Diagram

3
Curran Kelleher - JFA
Curran Kelleher - JFA
Apr 22, 2025