Resources
Contact
Pricing
🇺🇸EN
Log in

Forks of Jungian "Empath Awakening" Diagram

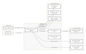
SaaS Infrastructure

SaaS Infrastructure

2
Curran Kelleher - JFA
Curran Kelleher - JFA
Nov 01, 2025