Resources
Contact
Pricing
🇺🇸
EN
Log in
Open Editor
Revision History
Export Image
Export Code
Share
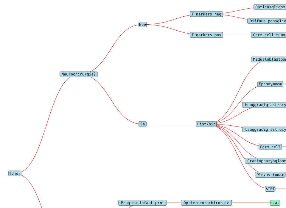
Tumor Treatment Decision Tree
0
Forks
0
Likes
Sedithesa
0 views in last 90 days
Last edited Jul 09, 2019
Created on Jul 05, 2019
Forked from
Untitled
uses
v2 runtime
MIT Licensed